วันพุธที่ 26 ธันวาคม พ.ศ. 2561

ขั้นตอนการหุงข้าวในค่ายลูกเสือ



      การถ่ายทอดความคิดเป็นรหัสลำลองการหุงข้าวในค่ายลูกเสือ(ใช้เตาถ่าน)  
รหัสลำลอง



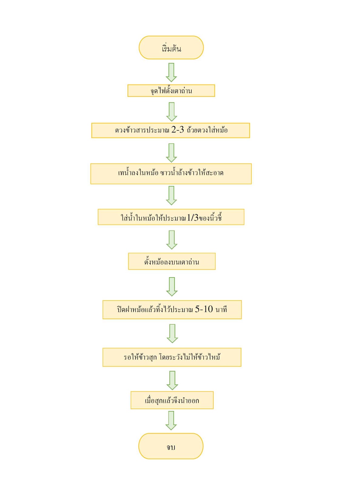
เริ่มต้น

  1.     จุดไฟตั้งเตาถ่าน
  2.     ตวงข้าวสารประมาณ 2-3 ถ้วยตวงใส่หม้อ
  3.     เทน้ำลงในหม้อ ซาวน้ำล้างข้าวให้สะอาด
  4.     ใส่น้ำในหม้อให้ประมาณ1/3ของนิ้วชี้
  5.     ตั้งหม้อลงบนเตาถ่าน
  6.     ปิดฝาหม้อแล้วทิ้งไว้ประมาณ 5-10 นาที
  7.     รอให้ข้าวสุก โดยระวังไม่ให้ข้าวไหม้
  8.     เมื่อสุกแล้วจึงนำออก
จบ 















ไม่มีความคิดเห็น:

แสดงความคิดเห็น